- International Students
- Full-Time Students
- Recognition of Foreign Qualifications
Recognition of Foreign Qualifications
All documents issued in languages other than English or Lithuanian should be supplemented with an official translation. Documents issued in English or Lithuanian do not require a translation.
Check Your Qualification Before Applying
Before you apply make sure that your qualification:
-
Is an education qualification equal to High School graduation or Bachelor's degree.
-
It belongs to the formal education system of the country of its origin (for example, it was issued by a recognised and/or competent institution)
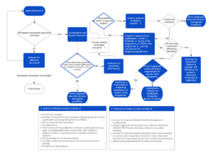
Recognition of foreign qualifications at VILNIUS TECH flowchart

to view a full flowchart version click here.
Criteria
The purpose of the assessment is to determine the academic value of a foreign qualification for admission to VILNIUS TECH.
This value is determined by comparing the foreign qualification with a similar qualification awarded in Lithuania according to the following criteria:
-
QualityThis includes:
- whether the institution or programme was properly accredited or recognised at the time of your studies;
- whether your grades meet the required standards. -
ProfileThis refers to the orientation of your programme, such as whether it is:
- academically or professionally oriented;
- general or specialised. -
ContentsThis covers the structure and components of your programme, for example:
- periods of practice or internships;
- final thesis or final project requirements. -
WorkloadThis refers to the overall volume of the programme, typically measured in credits (ECTS) or total study hours.
-
Learning outcomesThis refers to the knowledge, skills, and competences you are expected to have acquired upon completion of the programme.
-
Specific requirementsAdditional criteria set by the specific VILNIUS TECH study programme you are applying to (if applicable).
How to apply
The evaluation of qualifications is a part of admission procedure and all students have to undergo this process.
For this purpose, you have to submit your application to the online application system https://apply.vilniustech.lt.
Upload clear and readable scans of the following documents:
-
High school graduation certificate and Transcript of Records/for the purpose of studies in Bachelor’s level
-
Bachelor’s degree certificate and Transcript of Records/for the purpose of studies in Master’s level
- Master’s degree certificate and Transcript of Records/for the purpose of studies in PhD level
-
Passport or ID copy
Sign the agreement confirming that VILNIUS TECH may:
-
verify the authenticity of your educational documents;
-
contact competent institutions regarding your educational background.
(The agreement will be automatically generated for signing once the application is complete in the application system).
Legalize your original (or notarized copy) educational documents and bring them to VILNIUS TECH International Studies Centre for checking.
Right to Appeal
All recognition decisions issued by the International Studies Centre may be appealed to the Academic Recognition of Foreign Qualifications Concerning Higher Education Appeal Committee under the Lithuanian Ministry of Education, Science and Sports.
Please note: Only recognition decisions can be appealed. If you do not meet the specific entry requirements of a study programme at VILNIUS TECH, this decision cannot be appealed.
A signed appeal must be submitted within 14 days from the date you receive the recognition decision.
The appeal should include:
-
an explanation of why the decision is being contested;
-
a valid form of identification;
-
any supporting documentation relevant to the case.
All appeals must be submitted to:
-
Phone:
-
Fax:
-
Email:
-
Address:
A. Goštauto st. 12, LT-01108, Vilnius, Lithuania